鸿业BIM建模出图标准

2023年2月18日BIM标准阅读模式

目录:

  1. 总则
  2. 文件管理
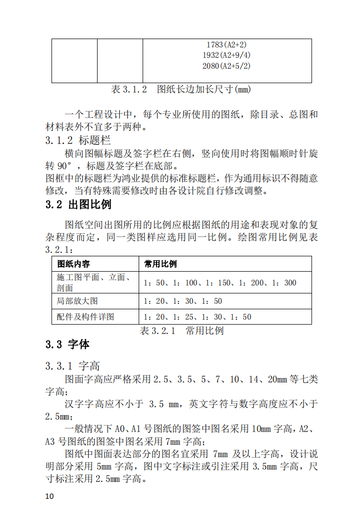
  3. 图形文件基本要求
  4. 各专业视图
  5. 各专业图例范例

以下为部分资料展示,完整文件请下载附件查看。

鸿业BIM建模出图标准

鸿业BIM建模出图标准

鸿业BIM建模出图标准

鸿业BIM建模出图标准

资源下载
此资源仅限VIP下载,请先
登录
下载说明:
1、本站资源收集于互联网,内容存储于互联网,非VIP会员不保证下载链接时效性。
2、站内所有资料注册VIP会员后可打包获取,勿需挨个下载。
3、VIP会员下载遇到问题请联系客服QQ/WX:9-5-7-0-3-2-9-6(去掉-)

  • BIM学习群
  • 微信扫一扫
  • weinxin
  • 微信公众号
  • 微信扫一扫
  • weinxin
  • 本文由 发表于 2023年2月18日
  • 1、BIM学习网为资源共享网站,大部分资源均可在线免费获取,少数资源可通过VIP会员方式获取权限。
    2、所有均资源来自于网络及网友供稿,仅作为学习研究之用,禁止用于任何商业用途。
    3、如本页侵犯到任何第三方权益,请联系QQ/微信:9-5-7-0-3-2-9-6提交相关证明后我们将及时删除。
    4、百度网盘分享内容难免有被取消情况发生,VIP会员可直接联系索取和谐内容。
    5、转载请务必保留本文链接:鸿业BIM建模出图标准